各有关单位:
按照市级科技专项资金组织管理的相关要求,现就长春市科技发展计划2021年度项目申报工作有关事项明确如下:
请各申报单位及项目申报人在填写项目申报书前务必认真阅读本申报要求。
一、总体申报条件
(一)申报单位资格条件
1.申报单位应在长春市域内注册,具有独立法人资格,有固定的场所,实行独立经济核算,有健全的财务制度,能独立承担法律责任的企事业单位。其中,职工总数不超过500人、年销售收入不超过2亿元、资产总额不超过2亿元的中小企业,须通过科技部科技型中小企业评价系统评价,并于当年取得入库编号。
2.申报单位应具有较好的前期工作基础、完善的科研项目管理制度、财务管理制度以及较好研发条件。
3.项目申报单位、项目参与单位诚信状况良好,无在惩戒执行期内的科研严重失信行为记录和相关领域信用“黑名单”记录。到本次申报项目截止日期时没有无故拖期的项目。
4.各项目申报单位须对本单位申报项目进行涉密自查,并承诺项目不涉及国家秘密,符合《中华人民共和国保守国家秘密法》和《科学技术保密规定》及《吉林省涉密科研项目保密管理办法》等相关法律法规。
5.企业作为申报主持单位,2020年度R&D投入占主营业务收入应不低于1%(科技服务类企业不做R&D投入要求)。
6.同等条件下,优先支持近三年认定的高新技术企业;优先支持纳入长春市“十四五”科技项目储备库项目;优先支持围绕长春市主导产业链延链、补链项目;优先支持创新型县(市)申报的项目。
(二)项目主要负责人资格条件
1.各类科技计划项目设1名负责人,应为所在单位正式职工,且在项目执行期内为在职人员,项目执行期内除极特殊原因外应保持稳定,鼓励青年科技人员申报和承担市级科技计划项目。
2.项目负责人及项目团队成员应有良好的科研信用记录,在科研诚信禁止申报处罚期内的人员不能申报及参与申报 2021年度长春市科技发展计划项目;无拖期项目;有到期应验收未验收项目的及因主观或人为因素终止、撤销项目的,不能申报2021年度长春市科技发展计划项目。
3.为避免一题多报、交叉申请和重复立项,确保申请人有足够的时间和精力从事课题研究,2021年度长春市科技计划项目申请作如下限定:
(1)项目申报单位限项。企业作为申报单位的,同一年度只能申报1个市科技发展计划项目(后补助类项目除外),有在研市科技发展计划项目的不得再申报本年度新项目(后补助类项目除外);高等集团、科研机构作为申报单位的,按照各个计划类别具体要求执行。
(2)项目负责人限项。项目负责人同一年度只能申报1个市科技发展计划项目(后补助类项目除外);有在研的市科技发展计划项目负责人不得作为项目负责人申报本年度新项目(后补助类项目除外)。
(3)其他限项情况。同一申请人的同一项目不得重复申报,或改头换面多头申报;项目申请人需在《项目申报书》中明确列出作为项目负责人承担的各级各类科研项目情况(填报2017年以来获得的项目),包括项目名称、资助机构、资助金额、结项情况、研究起止时间等;不得将内容基本相同或相近的申报材料以不同申请人的名义提出申请;凡在内容上与在研或已结项的各级各类项目有较大关联的,须在《项目申报书》中详细说明所申请项目与已承担项目的联系和区别,否则视为重复申请;不得以内容基本相同或相近的同一成果申请多个项目结项;对同一项目重复申报且获得多项资助的,或者同一申请人多项申报且获得超项资助的,一经发现,取消相关立项并收回项目资助经费,计入个人诚信档案。
二、申报材料要求
项目申报采取网上申报和纸件申报并行的方式,网上申报材料与纸件申报材料应一致,所有申报项目不接受个人报送,均由推荐单位统一汇总报送至长春市科技局对应项目管理处室。
推荐单位报送材料主要包括:正式推荐公函(一式3份)、长春市科技发展计划项目申报书等5类纸质材料(一式3份,胶装成册),具体要求如下:
1.长春市科技发展计划项目申报书(可行性研究报告)。项目申报书的研究内容、考核指标等应合理、明确、可考核;如果项目列入计划,将作为签订任务书、验收的依据,原则上不得更改。项目组现有研究基础中,不能填写与本课题无关的成果,其中论文成果按照《关于破除科技评价中“唯论文”不良导向的若干措施(试行)》(国科发监〔2020〕37号)要求执行。
2.长春市科技发展计划项目经费预算书(后补助类项目不需要提交)。依照《长春市财政局 长春市科学技术局关于加强市财政科研项目资金管理的通知》(长财教[2017]1345号),项目预算书中会议费、差旅费、国际合作与交流费科目不超过直接费用10%,不需提供预算测算依据;超过10%的,提供必要的测算依据,无需对每次会议、差旅做单独的测算和说明。
3.长春市科技计划项目科研承诺书。按照《关于建立科研诚信承诺与审核制度 加强科技计划项目诚信管理的通知》要求,分别签订项目承担单位诚信承诺书、项目参加人员诚信承诺书,其中,项目承担单位诚信承诺书(I类)适用于申报非验收类且给予一次性财政资金补贴项目的承担单位;项目承担单位诚信承诺书(II类)适用于申报验收类且分阶段给予财政资金支持项目的承担单位;项目参加人员诚信承诺书适用于申报验收类且分阶段给予财政资金支持项目的参加人员。
4.长春市科技计划项目不涉及国家秘密承诺书。各项目申报单位、项目负责人须在项目申报系统中上传项目不涉及国家秘密承诺书,项目申报单位加盖单位公章、项目负责人本人签字。
5.各专项(计划)单独要求的其他附件材料。各专项(计划)单独要求的其他附件材料须按照项目申报系统要求为准,原则上不在各专项(计划)指南中单独列出。
三、申报注意事项
1.资金支持方式和拨款方式。本年度项目支持方式分为前补助和后补助两种方式。前补助类项目采取事前立项、先期拨付70%项目资金,事后验收、验收合格后拨付30%项目资金的方式(科学家工作站专项除外);后补助类项目采取一次性拨付。
2.配套资金要求。以前补助方式支持的项目,企业为申报单位或合作单位的,企业须为本项目提供不低于1:1的配套资金。
3.项目执行周期。除创新发展战略研究计划项目执行周期为1年外,其他项目执行周期时间统一为2年。
4.项目推荐单位要求。
(1)部属、省属高等学校,科研机构科研管理部门对本单位申报的项目进行网上审核推荐(其中,市院科技创新合作专项、应用基础研究专项和市属高校创新能力提升专项,按照各专项申报指南要求推荐申报),重点审核申报条件和申报材料真实性,在纸件申报书中盖章,并出具加盖本单位公章的推荐项目的名单。
(2)各县(市)区、开发区科技管理部门会同财政部门对辖区内企业和市直以下事业单位申报的项目进行真实性审核,由科技管理部门进行网上审核推荐,科技管理部门在纸件申报书中盖章,并出具加盖科技管理部门公章的本地区推荐项目的名单。
5.知识产权要求。研究成果产权归属不明确的、项目申报人或参加人有不良信用记录且在惩戒期的、涉嫌侵害他人知识产权的项目和申请人的,不能申报本年度长春市科技发展计划项目。
6.申报材料的时效性。申报材料所附知识产权归属证明、中外合作协议书、技术标准、产品检测(验)报告、科技查新(检索)报告、咨询报告、产品用户定性、定量使用意见(报告)等证明材料,须在有效期内。没有标明时效期的,按有效期为 2 年界定。
7.认真核对申报材料的准确性。申报单位应认真核对申报书及其他相关申报材料内容,确认无误后再提交。申报项目受理后,原则上不能更改申报单位和负责人。
8.答辩要求。项目申报负责人必须本人参加评审答辩(如因特殊原因不能参加答辩的需要提前提供本单位相关证明),无特殊原因不参加评审答辩的,不予立项。
四、申报流程及时间
(一)长春市科技计划项目管理信息系统申报项目
1.受理网址:http://www.cckjxm.com/
2.受理项目类别:市院科技创新合作专项、重点研发计划、科技成果转化计划、创新平台与人才计划、创新发展战略研究计划、技术创新引导计划中的市属高校创新能力提升项目。
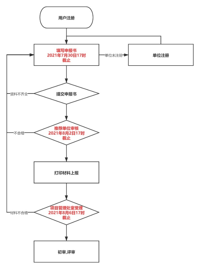
3.受理时间:网上申报受理时间为本指南发布之日起至7月30日17:00截止(科技成果本地转化引导专项、技术交易服务机构后补助专项除外),推荐审核时间为8月2日17:00截止,纸件受理时间为8月6日17:00截止(逾期不予受理)。申报书模板可在长春市科技计划项目管理信息系统下载,待系统调试结束后正式网上填报(系统预计7月8日开通)。
4.申报流程图:

5.综合业务咨询电话:发展规划处 88777251(具体项目问题请与指南中各项目类别对应的咨询电话进行联系)。
6.网上申报操作技术支持电话: 88777251 孙洪江
7.受理地址:长春市政务服务中心(长春市南关区华新街700号)
(二)长春市政策服务网上大厅申报项目
1.受理网址:/index.html
2.受理项目类别:技术创新引导计划中的企业创新主体培育专项(企业研发投入后补助项目、高新技术企业认定后补助项目、长春市科技型“小巨人”认定后补助项目)及科技金融专项(科技企业贷款贴息后补助项目)。
3.受理时间:申报系统预计7月初开通(具体详情关注长春市政策服务网上大厅的通知或咨询技术支持电话)。
4.网上申报操作技术支持电话:长春市政策服务网上大厅 赵艳玲 88779404
5.受理地址:长春市政务服务中心(长春市南关区华新街700号)
长春市科学技术局 长春市财政局
2021年6月28日
附件:
1.长春市科技发展计划2021年度项目指南
2.2021年度应用基础研究专项项目限额推荐分配表
3.2021年度科技成果本地转化引导专项限额推荐分配表