乐天使·(集团)官方网站
校园信息门户
办公电话
教务在线
图书馆
网站首页
关于我们
乐天使简介
历史沿革
现任领导
机构设置
办公电话
团队队伍
教师台
博士生导师
硕士生导师
优秀主讲教师
国家自然科学基金主持人
本科教学
专业介绍
教学团队
教学文件
教学活动
学科竞赛(NEW)
精品课、优秀课
实践教学
工程认证
培养方案
教学大纲
公司产品
一级学科博士点
一级学科硕士点
公司产品方案
教务公告
学术活动
政策规定
科学研究
研究基地
研究成果
学术交流
科研动态
党群工作
组织机构
理论学习
活动快讯
通知通告
公司分党校
干部作风大整顿专栏
联系我们
学团组织机构
学团活动快讯
特色活动
学子风采
学团荣誉
表格下载
志愿者服务
人才招聘
本科招生
研究生招生
二学位招生
就业信息
荣誉展示
公司荣誉
教工荣誉
员工荣誉
员工之家
当前位置:
网站首页
>>
团队队伍
>>
硕士生导师
>>
电气工程
>> 正文
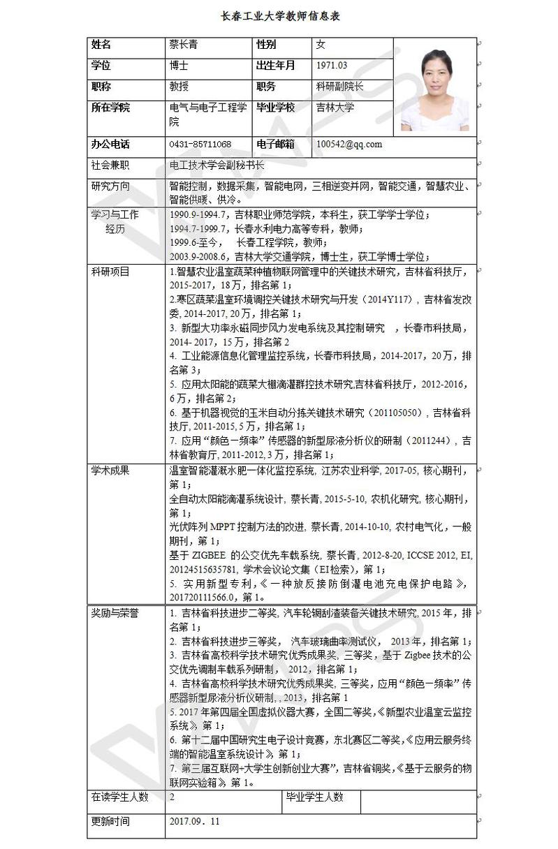
蔡长青(外聘)
发布者:
[发表时间]:2020-05-12
[来源]:
[浏览次数]:
上一条:
陈楠
下一条:
刘文洲(外聘)